Segunda sección: estudios e investigaciones
DOI: 10.11600/rlcsnj.22.1.5926.
Cambio climático y olas de calor sobre el bienestar subjetivo en jóvenes*
Climate change and heat waves that affect the subjective well-being of young people
Mudanças climáticas e ondas de calor no bem-estar subjetivo de jovens
José Sandoval-Díaz Ph. D.1
Nadia Díaz-Vargas22
Dilan Flores-Jiménez3
Camila López-Salazar4
Cristóbal Bravo-Ferretti Ph. D.5
1 Universidad del Bío-Bío, Chile.
Director del Centro de Estudios Ñuble. Doctor en Psicología,
Universidad de Chile. 0000-0001-7247-7113. H5: 25. Correo
electrónico: jsandoval@ubiobio.cl
2 Universidad del Bío-Bío, Chile. Psicóloga, Universidad del Bío Bío. 0000-0001-8652-7820. H5: 0.
Correo electrónico: nadia.dv.96@gmail.com
3 Universidad del Bío-Bío, Chile. Psicólogo,
Universidad del Bío-Bío. 0000-0003-1402-2879. H5: 0. Correo
electrónico: dnflores@ubiobio.cl
4 Universidad del Bío-Bío, Chile.
Psicóloga, Universidad del Bío-Bío. 0000-0001-8808-8040. H5: 0.
Correo electrónico: camila.lopezs1711@gmail.com
5 Universidad del Bío-Bío, Chile.
Académico del departamento de ciencias sociales. Doctor en
Ciencias Humanas, Universidad Austral. Orci0000-0002-0395-6046. H5: 2. Correo electrónico: cbravo@ubiobio.cl
Recibido: 06.02.2023 Aceptado: 10.07.2023 Publicado: 24.11.2023
Resumen (analítico)
El cambio climático y el aumento de las olas de calor tienen un impacto
negativo en el bienestar subjetivo de niños y jóvenes. Este estudio examinó la
experiencia de bienestar en jóvenes chilenos frente a las olas de calor.
Utilizando entrevistas y grupos focales, se seleccionaron diez participantes
con diferentes trayectorias educativas y niveles de contacto con la naturaleza.
Los resultados mostraron que predominaban percepciones negativas del clima y
emociones displacenteras como preocupación y desmotivación. Sin embargo, se
encontró que aquellos con mayor contacto con la naturaleza experimentaban un
mayor bienestar subjetivo. Se concluye que las olas de calor asociadas al
cambio climático afectan negativamente la salud mental, pero también se destaca
el papel que desempeñan los jóvenes en las acciones de mitigación y adaptación
ante el cambio climático.
Palabras clave: Bienestar subjetivo; olas de calor;
cambio climático; jóvenes; eco-ansiedad; investigación cualitativa. Tesauro Ebsco, Academic Search Ultimate.
Abstract
(analytical)
Climate change
and the increasing occurrence of heatwaves have a negative impact on the
subjective well-being of children and young people. This study examined the
well-being of young Chileans during heatwaves. Using interviews and focus
groups, ten participants with a range of educational backgrounds and different
levels of contact with nature were selected. The results showed that negative
perceptions of the climate and unpleasant emotions such as worry and feeling
demotivated were prevalent among young people during heatwaves. However, it was
identified that young people who have increased contact with nature experienced
higher subjective well-being during these climate conditions. The authors
conclude that heatwaves associated with climate change negatively affect young
people’s mental health. However, the role that young people play in climate
mitigation and adaptation actions was also emphasized by participants in the
study.
Keywords: Psychological well-being; heatwaves; climate change; youth, eco-anxiety;
qualitative research.
Resumo (analítico)
A mudança climática e o aumento das ondas de calor têm um impacto negativo no
bem-estar subjetivo de crianças e jovens. Este estudo examinou a experiência de
bem-estar de jovens chilenos diante das ondas de calor. Utilizando entrevistas
e grupos focais, foram selecionados dez participantes com diferentes
trajetórias educacionais e níveis de contato com a natureza. Os resultados
mostraram que predominavam percepções negativas do clima e emoções
desagradáveis como preocupação e desmotivação. No entanto, descobriu-se que
aqueles com maior contato com a natureza experimentavam um maior bem-estar
subjetivo. Conclui-se que as ondas de calor associadas à mudança climática
afetam negativamente a saúde mental, mas também destaca-se o papel desempenhado pelos jovens nas ações de
mitigação e adaptação às mudanças climáticas.
Palavras-chave: Bem-estar subjetivo; ondas de calor;
alterações climáticas; juventude; ecoansiedade;
pesquisa qualitativa.
Introducción
El cambio climático presenta diversas consecuencias ambientales negativas,
como el aumento de las temperaturas y la intensificación de
eventos climáticos extremos (Menghi, 2007). Estas repercusiones representan uno
de los mayores desafíos para el desarrollo sostenible y el bienestar
poblacional (Organización de Naciones Unidas [ONU], 2021). Entre los eventos
meteorológicos asociados al cambio climático se encuentran las olas de calor. Estas se caracterizan por ser períodos prolongados de temperaturas y
hume-dad excepcionalmente altas. Cuando persisten de manera continua durante
cinco días o más, se consideran olas de calor extremas (Ministerio de Salud,
2017).
El impacto negativo del cambio climático y las olas de calor en el
bienestar es especialmente grave para ciertos grupos, como los adultos mayores,
las niñeces y los jóvenes, quienes pueden carecer de las capacidades necesarias para
afrontar y adaptarse a estos riesgos (Sandoval-Díaz & Cuadra-Martínez,
2020; Wisner et al., 2004). Según Unicef (2021), aproximadamente mil
millones de niño/as y adolescentes viven en alguno de los 33 países clasificados como
de riesgo extremo ante el cambio climático. Estos niño/as se enfrentan a una combinación mortal de exposición ambiental y alta vulnerabilidad social, que incluye
la falta de servicios básicos como agua, atención médica y educación. Se
es-tima que alrededor de 820 millones de niño/as están altamente
expuestos a las olas de calor, lo que tiene consecuencias en su salud física,
socioemocional, económica, entre otros ámbitos (Berry et al., 2010).
Estudios previos han evidenciado que el cambio climático puede
generar angustia, impactando las dimensiones afectivas, cognitivas y
conductuales (Hickman et al., 2021). En particular, los y las jóvenes se ven significativamente
afectados por estos impactos indirectos, pues a menudo se perciben con recursos
limitados para afrontarlo, lo que genera ansiedad y temor acerca del futuro. Esta
situación repercute negativamente en sus perspectivas de vida, proyectos
futuros y salud mental (Quiroga et al., 2022). De acuerdo con el estudio de Hickman et al. (2021),
la crisis climática repercute a largo plazo en la salud física y
mental. Muchos jóvenes participantes en su estudio manifestaron angustia emocional,
prevalente en sentimientos de ira, desamparo y culpa. Una porción significativa también señaló que los sentimientos vinculados al clima inciden en su
vida diaria y ven el futuro con aprehensión.
Las reacciones emocionales negativas
pueden ser moduladas por diversos factores contextuales. Por ejemplo, la insuficiente educación formal en cambio climático podría
intensificar el
desconocimiento acerca de los riesgos naturales (Sandoval-Díaz et al., 2021). Además, la actitud escéptica de algunos
gobiernos y líderes políticos frente a las medidas de mitigación del cambio
climático (Kelsey, 2016) puede reforzar la sensación de desamparo en la
población. Por último, la representación alarmista de los medios de
comunicación puede incrementar el miedo y la ansiedad en este grupo. En
conclusión, la ansiedad climática en los jóvenes es un fenómeno multifactorial.
Se ve influida por
elementos educativos, psicosociales, culturales, comunicativos y políticos.
Entender esta complejidad es crucial para diseñar intervenciones efectivas que apoyen a los jóvenes a afrontar este desafío global (Prosser et al., 2023).
En sintonía con Hickman et al. (2021), se sugiere que la respuesta principal a esta problemática debe ser la adopción de
acciones concretas. Con este enfoque,
planteamos la siguiente pregunta de investigación: ¿cómo afectan las olas de
calor, dentro del contexto del cambio climático en curso, al bienestar
subjetivo de la población juvenil en América Latina, con un enfoque particular en Chile? En lo sucesivo, y dentro del
marco de esta problemática, abordaremos los conceptos relacionados con el
impacto de las olas de calor en la salud mental y la conexión entre el
bienestar subjetivo y el medioambiente.
Olas de calor y salud mental
Durante las olas de calor se
experimenta un incremento significativo en
las hospitalizaciones relacionadas con trastornos del comportamiento y del
ánimo, enfermedades orgánicas, así como casos de ansiedad y estrés (Nitschke et al., 2007). También se evidencia un aumento en la angustia,
irritabilidad, autolesiones y tasas de suicidio (Thompson et al., 2018). De hecho, se estima que el riesgo de mortalidad es tres veces mayor entre las
personas con enfermedades mentales durante estas olas de calor, y se ha notado
una correlación entre las altas temperaturas y la aparición de comportamientos
agresivos (Cianconi, 2020).
En los últimos años, diversas
disciplinas relacionadas con la salud mental han realizado numerosas
investigaciones para estudiar los efectos psicosociales del cambio climático.
Se ha acuñado la expresión ansiedad
climática o ecoansiedad para definir una serie de respuestas de estrés que desencadenan una variedad de emociones, en particular
la preo cupación y el miedo, las cuales están ligadas a pérdidas actuales y
futuras (Clayton, 2020; Clayton & Karazsia, 2020; Hickman et al., 2021; Stanley et al., 2021). Si bien esta ansiedad se asocia con emociones
negativas y angustia, también se han reconocido ciertos aspectos positivos. Se
ha planteado el concepto de ansiedad
práctica, que
implica una reevaluación del comportamiento personal y la búsqueda de información y soluciones locales para afrontar el
cambio climático (Hickman et al., 2021).
Es importante señalar que los
jóvenes no solo expresan una mayor preocupación que otros grupos poblacionales (Watts et al., 2021), sino que, además, desempeñan un papel crucial en las acciones climáticas actuales
(Svampa & Viale, 2020).
Bienestar subjetivo y medioambiente
Bajo este contexto de crisis ecológica global, se ha tendido a reconocer
cada vez con más fuerza el papel del ambiente sobre la calidad de vida:
El medioambiente, con sus características físicas y
sociales, es percibido a nivel individual a través de las funciones cognitivas
del ser humano. Si estas evaluaciones son juzgadas como aceptables, habrá
homeostasis, un equilibrio entre el individuo y el ambiente. Si dicha
relación resulta negativa, se desencadenan procesos desintegradores en el
individuo, a nivel cognoscitivo, emocional y social. (Zimmermann, 2010, p. 28)
La calidad de vida es un concepto que abarca una evaluación
multidimensional que las personas hacen de sí mismas y de su entorno. Dicha
evaluación considera tanto aspectos objetivos, como la disponibilidad de bienes
y servicios (Caqueo-Urízar & Urzúa, 2012; Moyano & Ramos, 2007),
como aspectos subjetivos relacionados con la valoración de la vida en general
(Moyano & Ramos, 2007; Sandoval-Díaz, 2014). En este contexto, se hace
referencia al bienestar subjetivo
como un componente clave de la
calidad de vida (García-Viniegras & González, 2000). Este se define como el
equilibrio entre emociones positivas, negativas y la
satisfacción percibida con la vida (Diener et al., 1999). En
otras palabras, el bienestar subjetivo consta de dos componentes: las evaluaciones cognitivas, que son juicios de satisfacción con la vida (Pérez, 2013),
y los componentes
afectivos, que incluyen
emociones placenteras y vitales (Fredrickson, 2001; Rovaletti, 2001) o
emociones displacenteras como ansiedad, ira y tristeza (Pérez & Guerra,
2014). Por lo tanto, las evaluaciones que las personas hacen sobre su
vida incluyen reacciones emocionales como juicios cognitivos sobre satisfacción
y realización (Diener et al., 2002).
El modelo multidimensional del
bienestar subjetivo, propuesto por Ryff (1989; Ryff, &
Keyes, 1995), se compone de seis dimensiones fundamentales:
1.
Autoaceptación: se refiere a la valoración positiva y la actitud que una persona tiene hacia sí misma, aceptando sus
emociones y sensaciones en relación con sus experiencias personales (Rosa &
Quiñones, 2012).
2.
Autonomía: esta
dimensión concierne al sentido de autodeterminación personal en diversos
contextos, evaluada a través de los estándares personales. Está relacionada con
habilidades mentales, estados de ánimo, empatía y habilidades sociales (Oramas,
2017; Rosa & Quiñones,
2012).
3.
Crecimiento
personal: se refiere a la
disposición hacia nuevas experiencias y al logro de un funcionamiento positivo
óptimo mediante la mejora continua (Rosa & Quiñones, 2012).
4.
Propósito en
la vida: comprende los objetivos y metas que una persona aspira a alcanzar. Se relaciona con
habilidades cognitivas y con la capacidad para experimentar emociones (Oramas,
2017).
5.
Relaciones
positivas con otras personas: esta dimensión se centra en establecer vínculos
saludables, destacando la importancia del desarrollo de la empatía, el afecto y
la intimidad (Rosa & Quiñones,
2012).
6.
Dominio del
entorno: se refiere a la
capacidad para aprovechar las oportunidades que el contexto ofrece, vinculada con indicadores de
felicidad, gratitud, autoeficacia y
bienestar (Oramas, 2017).
Los componentes previamente
mencionados se verían modulados por diversas dimensiones, entre las cuales se
encuentra el contexto educativo. Según Rodríguez et al. (2020), el bienestar subjetivo de los estudiantes tiene
un impacto directo en sus comportamientos y rendimiento académico. Relacionando
esto con los riesgos naturales, se ha identificado que, en
entornos con altas temperaturas ambientales donde se incrementa la carga
térmica y existen factores como la ventilación insuficiente y la falta de hidratación, las funciones
cognitivas se ven negativamente afectadas (Cedeño et al., 2018). Por lo tanto, es de vital importancia que en los contextos educativos se brinde enseñanza sobre
el cambio climático, para que los
jóvenes adquieran
conocimientos y capacidades de afrontamiento (Ruiz-Chila et al., 2023). Especialmente, se debe promover la toma de
acciones de mitigación y adaptación, tanto a nivel individual como colectivo
(Morote & Olcina, 2023).
Otra variable moduladora para
considerar es el sexo. Páez et al. (2008)
plantean que, si
bien no existen diferencias en el bienestar subjetivo general, se observan
diferencias favorables en autonomía para los hombres y en crecimiento personal
para las mujeres (Zubieta et al., 2012).
Una revisión de literatura sobre estudiantes secundarios identificó que los
hombres tienen un mayor conocimiento sobre el cambio climático y las medidas de
mitigación, mientras que las
mujeres presentan un mayor conocimiento relacionado con la educación ambiental
(García-Vinuesa et al., 2020).
Por último, en cuanto al contacto
con la naturaleza, se ha observado que aquellos que se desenvuelven con frecuencia en entornos naturales
experimentan una mayor conexión con la naturaleza, lo que genera emociones placenteras y un mayor entusiasmo
(Pasca & Aragonés, 2021). Macintyre et al. (2017) señalan que en áreas urbanizadas se encuentra más presente el fenómeno de la llamada
«isla de calor urbana», donde las temperaturas ambientales son más altas
(Heaviside et al., 2017).
A este respecto, un estudio epidemiológico indica que aquellos que residen en áreas urbanizadas tienen un mayor riesgo de
muerte asociado con las altas temperaturas (Conti et al., 2005).
Frente a lo anterior, el propósito
principal de esta investigación es analizar el bienestar subjetivo de los
jóvenes en respuesta al incremento de las olas de calor potenciadas por el
cambio climático. Para responder a este, nos planteamos los siguientes
objetivos específicos: 1)
analizar el impacto de las olas de calor en el componente cognitivo; 2) identificar los afectos positivos o negativos asociados; 3)
examinar el rol del tipo de dependencia escolar, el sexo y el contacto con la
naturaleza en el bienestar subjetivo frente a las olas de calor y el cambio
climático.
Esta investigación se fundamenta en
el modelo multidimensional del bienestar de Ryff (1989), el cual conceptualiza al bienestar subjetivo como
una autoaceptación enfocada en el crecimiento personal y en la capacidad para
adaptarse al entorno. Se reconoce que este
proceso es dinámico e incorpora variables como la edad, el sexo y la cultura
(Muñoz et al., 2022).
Al explorar las seis dimensiones del modelo, se permite un análisis integral
del fenómeno, que no
solo considera la satisfacción con la vida y los afectos directamente
relacionados con las olas de calor y el cambio climático, sino también las
interacciones interpersonales, el sentido de dominio y autonomía frente a estos
eventos, y las conductas que
emergen ante el aumento de los riesgos naturales.
En cuanto a su relevancia, este
estudio es uno de los primeros en español que indaga la relación entre el bienestar subjetivo y el
cambio climático en jóvenes. Además, sus hallazgos buscan incrementar la
conciencia sobre los efectos que este
riesgo climático tiene en los componentes cognitivos y emocionales, resaltando
la importancia de adoptar medidas para preservar la calidad de vida y la salud
mental de uno de los grupos más susceptibles de América Latina.
Método
Diseño
Este estudio adopta un enfoque cualitativo exploratorio, dado que aborda
un fenómeno que aún no ha sido investigado a nivel regional. Su
propósito es proporcionar una comprensión inicial y descriptiva de las
características del fenómeno en cuestión (Ramos Galarza, 2020).
Nuestra investigación se centra en un estudio de caso, característico por
su examen profundo y contextualizado de varios aspectos de un fenómeno específico (Coller,
2005). En el contexto chileno, los datos de la Encuesta Nacional del Medio
Ambiente (2020) revelan que el 32.6 % de los participantes considera al cambio
climático como el desafío ambiental más urgente. Además, destacan las olas de
calor como uno de sus principales efectos (79.8%) y subrayan la importancia de
la educación y sensibilización como estrategias esenciales de afrontamiento.
Tomando en cuenta estos antecedentes, se ha seleccionado la región chilena
de Ñuble como escenario de estudio. Esta se encuentra particularmente expuesta
a los efectos y la intensificación del cambio climático y las olas de calor, que han
aumentado un 588 % en la última década (Brizuela, 2021; Instituto Nacional de
Estadísticas [INE], 2021).
Participantes
Se empleó un muestreo de máxima variación (Flick, 2007), seleccionando diez
jóvenes con diversas trayectorias con respecto a: 1) sexo; 2) contacto con la
naturaleza (distinguiendo entre aquellos de entornos rurales [mayor contacto] y urbanos
[menor contacto]); y 3) categorías de rendimiento académico, que
servirían como indicadores de la calidad del aprendizaje (Ministerio de
Educación [Mineduc], s. f.). Es relevante señalar que, aunque en Chile
se han implementado programas educativos relacionados con el cambio climático,
como la Política Nacional de Educación para la Sustentabilidad en 2009
(Ministerio del Medio Ambiente, 2018) y la incorporación de las asignaturas de
Cambio Climático y Sustentabilidad en 3° y 4° medio, en 2017, estas últimas
medidas todavía están bajo revisión (Mineduc, 2016). Se consideró a cada
estudiante como un caso heterogéneo ( Tabla 1 ) analizado de manera extensiva
(Coller, 2005). Esto permitió contrastar los resultados basándose en las
experiencias individuales y las seis dimensiones del modelo multidimensional de bienestar de Ryff (1989).
Tabla 1 Caracterización de cada participante

Nota. *Enseñanza Secundaria en Chile.
Técnicas de producción de datos
Primero, se empleó una entrevista semiestructurada individual (Flick,
2007), que se apoyó en una guía temática compuesta por un
componente cognitivo (evaluaciones de satisfacción con la vida y conocimientos
formales e informales) y un componente afectivo (emociones placenteras o
displacenteras). En la segunda fase se realizó una entrevista en profundidad
(Robles, 2011) centrada en las seis dimensiones del modelo multidimensional del
bienestar (Ryff, 1989): autoaceptación, autonomía, crecimiento personal,
dominio del entorno, propósito en la vida y relaciones positivas con otras
personas. Finalmente, en la tercera etapa, se llevaron a cabo dos grupos
focales para fomentar la construcción de significados
colectivos (Flick, 2007). Para ello, se elaboró una guía temática basada en: 1)
percepciones sobre las causas del cambio climático; 2) estrategias de
mitigación y adaptación; y 3) grupos de pertenencia y referencia.
Procedimiento
Para comenzar, se enviaron los formularios de confidencialidad
y consentimiento informado a cada participante y a sus respectivos tutores.
Seguidamente, se efectuaron dos entrevistas individuales en línea por persona,
con una duración de entre 40 a 70 minutos cada una. Adicionalmente, se
solicitó a los participantes que
suministraran fotografías de
los espacios que
utilizaban para mitigar el calor. Posteriormente, se llevaron a cabo dos grupos
focales con todos los entrevistados. Cabe destacar que se ofreció un incentivo monetario a cada participante
en ambas instancias para promover su participación continua (en dos entrevistas
y dos grupos focales).
En el ámbito ético, se estableció
contacto con el tutor responsable por medio de una llamada telefónica, y se
remitió el formulario de asentimiento y consentimiento informado a través de
WhatsApp. Se enfatizó la confidencialidad,
la voluntariedad y la protección de la salud física y mental de los participantes como criterios éticos
principales. Finalmente, se realizó un análisis cualitativo del contenido
mediante el uso de codificación
abierta y axial, tal como se describe en la teoría fundamentada (Carrero et al., 2012). Los datos fueron analizados con el software ATLAS.ti 9, y los códigos empleados se pueden
observar en la Tabla 2 .
Tabla 2 Grupos de códigos (extracto)

Resultados
La adolescencia es una fase de la vida caracterizada por ser una etapa de
transición, donde los individuos experimentan vulnerabilidad en su desarrollo y
bienestar, abarcando aspectos biológicos, psicológicos y sociales. En este
contexto, es relevante mencionar que el bienestar subjetivo incluye tanto aspectos
cognitivos como afectivos, y puede variar según el tipo de trayectoria
(Contreras et al., 2022).
Con base en ello, nuestra investigación se enfocó en evaluar el bienestar
subjetivo relacionado con las olas de calor y el cambio climático, considerando
percepciones, conocimientos, emociones y sentimientos. Para presentar nuestros
hallazgos, mostramos primero los resultados por los componentes individuales
del bienestar subjetivo. Luego, los unificamos siguiendo las dimensiones
del modelo multidimensional del bienestar. Cada dimensión se complementa con
una figura y citas textuales anónimas que indican
el número de entrevista, sexo y edad de los participantes.
Componente cognitivo: cambio climático y olas de calor
Este eje comprende los conocimientos relacionados a los fenómenos climáticos, tales como: causas, consecuencias, percepciones y medidas de mitigación o adaptación ( figura 1)
Conocimiento
sobre el cambio climático
En relación con el conocimiento acerca de los fenómenos climáticos,
observamos una ligera prevalencia de conocimientos informales (51.46%) sobre los
conocimientos formales (48.54%). El conocimiento informal se refiere a aquel basado
en la experiencia personal y adquirido a través de medios como grupos de pares y la familia,
representando el 50.47% de las fuentes de conocimiento. En segundo lugar, las
redes sociales digitales, como Instagram, destacan como otra fuente significativa de
información (49.53%), complementadas por noticias televisadas e internet.
Para el caso del conocimiento formal, predominan los adquiridos en
el entorno escolar. En este campo sobresalen los conocimientos relacionados con
las causas del cambio climático, ilustrados en conceptos como gases de efecto
invernadero, contaminación y consumo de carne, entre otros. Finalmente, el
conocimiento sobre las consecuencias socioambientales del cambio climático
presentan una prevalencia menor.
En la escuela hablamos sobre lo que causa el
cambio climático, ocasionado por los gases que (…)
terminan rompiendo la atmósfera y la radiación solar. (Entrevista 10, hombre,
16 años)
Nota. Cada color representa un grupo de códigos: 1) violeta:
fuentes de influencia; 2) amarillo: medios de comunicación; 3) naranja:
conocimiento formal; 4) café: conocimiento informal; 5) verde: responsabilidad
otorgada al ser humano; 6) rojo: percepción del contexto ambiental a nivel
social; 7) celeste: percepción del contexto ambiental a nivel personal; 8)
morado: percepción sobre personas que viven en contextos rurales.

figura 1 Componente cognitive
En cuanto al conocimiento informal,
se destacan principalmente dos tipos de saberes: primero, las consecuencias derivadas
de altas temperaturas, exceso de calor y desertificación; y, segundo, las consecuencias para la naturaleza,
relacionadas con la alteración de los ecosistemas:
En años
anteriores, el verano no era tan caluroso… Por ejemplo, en la noche uno se
destapaba, pero después se volvía a tapar por el frío, y ahora en verano hace
calor toda la noche. (Entrevista 4, mujer, 17 años)
El conocimiento formal es más prevalente en estudiantes de ambos sexos de instituciones de alto rendimiento (66.67%), con influencia significativa de medios de comunicación y fuentes directas. Por el contrario, el conocimiento informal es común en jóvenes de instituciones de rendimiento medio-bajo (57.14%) y en aquellos con más contacto con la naturaleza (65.52%). Estas conclusiones se visualizan por medio de un diagrama de Sankey ( figura 2 )

figura 2 Conocimiento formal e informal
Percepciones sobre el cambio climático y olas de calor
De los tipos de conocimientos expuestos se desprenden diversas percepciones
en relación con el cambio climático y las olas de calor. Destaca la percepción
de la responsabilidad humana (44.29 %), fundamentada en: la contaminación
generada por actividades humanas, la contaminación industrial y la
sobreexplotación de recursos naturales:
Me imagino que naturalmente el mundo se acabará…, pero que sería
por otros factores o, tal vez, por un cambio climático, pero sería más lejano.
Entonces, que las cosas sean tan rápidas (...), con efectos más
grandes, yo creo que eso es cien por ciento por la humanidad. (Entrevista
10, hombre, 16 años)
La percepción del contexto ambiental
societal ocupa el
segundo lugar (23.88%), enfatizando la falta de conciencia y el escaso
conocimiento ambiental. Por su parte, la percepción del contexto ambiental local es la tercera más común (16.96%), destacando el impacto
del cambio climático percibido y la variabilidad en las temperaturas
vivenciadas.
Finalmente, se identifica una mayor percepción de quienes viven en contextos rurales respecto al cambio
climático y a las olas de calor (14.88%). Este grupo se caracteriza por su
conciencia ambiental, así como por su preocupación por el cuidado ecosistémico,
manifestados en prácticas como el cuidado de la tierra y la plantación de
árboles. No obstante, se resalta la falta de información sobre cómo implementar
medidas de mitigación y de adaptación.
Para disminuir el
impacto [del cambio climático], hay que concientizar a la población; más que nada, sobre cosas que se
podrían hacer. Porque,
independiente de las medidas que se
puedan tomar, si uno no crea conciencia, esto se va a seguir dando. (Entrevista
4, mujer, 17 años)
Al analizar las trayectorias estudiantiles, se atribuye mayor responsabilidad a las causas antropogénicas (54.76%). En relación con el sexo, las mujeres perciben con mayor frecuencia el impacto local (72.73%) y global (52.63%), mientras que los hombres se enfocan más en las causas individuales (66.67%). Los participantes con mayor contacto con la naturaleza atribuyen el cambio climático principalmente a factores antropogénicos (84.21%) ( figura 3 )

figura 3 Perspectivas en relación con el cambio
climático y olas de calor
Medidas de mitigación y adaptación
En relación con lo anterior, se mencionan medidas de mitigación (52.87%)
centradas en el reciclaje, la reducción de la contaminación, la plantación de
árboles, el compostaje, el uso de ecoladrillos y la conservación del agua.
Estas prevalecen por sobre las medidas de adaptación (47.13%), las cuales
incluyen resguardarse del calor, refrescarse e hidratarse:
[Sobre las medidas de mitigación realizadas en su casa ( figura 4 ]
Nos preocupamos del consumo de agua, se recicla, se dividen las botellas
plásticas y la basura… Con una pequeña acción sí se puede generar un cambio. (Entrevista 1,
hombre, 16 años)

figura 4 Medidas de mitigación
[Sobre las
medidas de adaptación realizadas en su casa ( figura 5 ] Entre primavera y verano, hizo mucho calor. Estábamos
encerrados y, como la casa es de madera, se concentra más el calor. Entonces,
construimos la terraza… Si tenemos calor, salimos, porque pasa viento y es refrescante. (Entrevista 14, hombre,
16 años)

figura 5 Residencia de participante con mayor contacto con la naturaleza
Al contrastar las trayectorias, la
presencia de medidas de mitigación predomina en participantes de establecimientos
con desempeño alto (58.93%), mientras que las de adaptación prevalecen en la categoría medio-bajo (54.72%) ( figura 6 ).

figura 6 Medidas de adaptación y mitigación
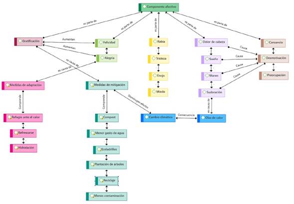
Componente afectivo
Este eje aborda: 1) las emociones provocadas como la rabia y la tristeza;
2) los sentimientos vitales, como la desmotivación; y 3) los sentimientos
sensoriales, como los dolores de cabeza debido a altas temperaturas. Además, se
destaca la gratificación que se experimenta al implementar medidas de mitigación
ante el cambio climático ( figura 7).
Emociones
placenteras y displacenteras
Predominan las emociones negativas (63.85%), incluyendo a la rabia por la
falta de conciencia ambiental, la tristeza y el miedo ante sus efectos actuales
y futuros, así como el agotamiento físico durante olas de calor. Sin
embargo, también se experimentan emociones positivas (36.15%), como alegría y
felicidad, especialmente en respuesta a la autoeficacia personal al tomar
medidas.
Siento pena porque se pierden muchas especies,
tanto flora como fauna; la calidad de vida disminuye. Le estamos
haciendo mal al planeta (...). Y rabia porque estos
efectos los provocamos nosotros los humanos. (Entrevista 6, hombre, 16 años)
Nota. Cada color representa un grupo de códigos. En este
caso, los principales son: 1) verde claro: emociones placenteras; 2) amarillo:
emociones displacenteras; 3) violeta: sentimientos sensoriales; 4) café:
sentimientos vitales; y 5) rosado: medidas de adaptación y mitigación.

figura 7 Componente afectivo
Al contrastar trayectorias, se observa un predominio de emociones negativas en los estudiantes de rendimiento medio-bajo (56.82%). Tanto las mujeres (72.06%) como los hombres (84.21%) reportan mayormente emociones displacenteras. Del mismo modo, entre aquellos con mayor contacto con la naturaleza, las emociones negativas (61.11%) superan a las positivas (38.89%) ( figura 8 )
Sentimientos
sensoriales y vitales
En cuanto a los sentimientos
sensoriales, el dolor de cabeza, el sueño, el mareo y la sudoración son comunes
durante las olas de calor. Estos síntomas pueden generar sentimientos vitales que afectan al bienestar subjetivo, incluyendo: 1) un
aumento del cansancio al realizar actividades en días calurosos; 2)
desmotivación, que surge
del cansancio y los síntomas sensoriales, disminuyendo la disposición para realizar
tareas cotidianas; y 3) preocupación, generada al experimentar o informarse
sobre los efectos de estos fenómenos.
Me acuerdo de ese día [durante una ola de calor]. Me desperté y ya me dolía la cabeza (...), cuando almorcé me bajó el sueño (…); después me levanté, pero me dolía mucho más la cabeza (…). Entonces, traté de calmarme un poco, respirar, pero apenas se podía porque corría un viento caliente (…). No podía hacer mucho. (Entrevista 8, hombre, 16 años)
( figura 8 )Emociones displacenteras y placenteras
Al examinar las trayectorias, se
observa que los
sentimientos vitales predominan en ambas categorías (75.68%), al igual que los sentimientos sensoriales (75%). En términos de
género, tanto los sentimientos sensoriales (69.44%) como los vitales (61.61%)
son más comunes en hombres. En relación con el contacto con la naturaleza, los
sentimientos sensoriales predominan en aquellos con menos contacto (60,53%), mientras que los sentimientos vitales son más comunes en aquellos con más contacto (53.64%) ( figura 9 )
Gratificación
Surge al realizar conductas de
mitigación, emergiendo emociones y sentimientos placenteros: Siento gratificación, como que estoy haciendo algo bueno, alegría porque sé que estoy aportando (...) y responsabilidad, sabiendo que uno está haciendo algo. (Entrevista 6, hombre, 16 años)
Al comparar las trayectorias, se observa una ligera predominancia de gratificación en la categoría de desempeño medio-bajo (51.72%), en hombres (68.97%) y en aquellos con menor contacto con la naturaleza (61.54%) ( figura 10)
( figura 10)Gratificación
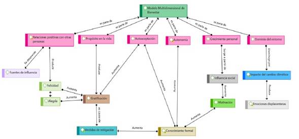
Relación con el modelo multidimensional del bienestar subjetivo
A continuación, se presenta una síntesis integradora fundamentada en el
modelo multidimensional del bienestar ( figura 11 ).
Nota. El color rosado comprende las 6 dimensiones del modelo
multidimensional del bienestar (Ryff, 1989).

figura 11 Modelo multidimensional del bienestar
Las relaciones positivas con otras
personas son prominentes en estudiantes de alto desempeño (64%) y en aquellos con mayor contacto con la naturaleza (62.07%),
generando efectos agradables. Las emociones placenteras y las relaciones
positivas prevalecen ligeramente en mujeres (52%), aunque la gratificación es
más común en hombres.
El propósito en la vida, vinculado a
las medidas de mitigación, es predominante en estudiantes de alto rendimiento
(54.76%) y en aquellos
con mayor contacto con la naturaleza (65.96%).
La autoaceptación y la autonomía son
comunes en estudiantes de alto desempeño (66.67%), asociándose con el
conocimiento formal y las medidas de mitigación, generando una percepción
positiva hacia el medio ambiente.
El crecimiento personal está más
asociado con la categoría de alto desempeño, donde predomina con un 62.50%,
creando una mayor motivación para desplegar medidas de afrontamiento,
especialmente en hombres.
Por último, el dominio del entorno
tiene menor prevalencia en estudiantes de desempeño medio-bajo (42.50%), donde
la percepción de falta de control incrementa las emociones displacenteras.
Discusión
En línea con la literatura, concluimos que las olas
de calor relacionadas con el cambio climático afectan negativamente el
bienestar subjetivo y la salud mental de los jóvenes estudiados (Centro UC
Políticas Públicas, 2019; Organización Panamericana de la Salud, 2019). A nivel
directo, se observan emociones y sensaciones vitales displacenteras asociadas
al aumento de la temperatura corporal, sudoración, deshidratación, incomodidad,
malestar y confusión. Así mismo, los conocimientos informales sobre las causas
y consecuencias del cambio climático prevalecen sobre los conocimientos
formales adquiridos en la escuela.
Aunque se detecta un malestar generalizado entre los jóvenes
en relación con las olas de calor, existen diferencias comparativas en algunas
dimensiones del bienestar. Por ejemplo, los hombres de establecimientos de alto
rendimiento presentan más sentimientos vitales displacenteros, mientras que las
mujeres experimentan más emociones displacenteras. Estos sentimientos y
emociones se incrementan en quienes mantienen un mayor contacto con la naturaleza,
debido a la vivencia directa de los impactos medio-ambientales del cambio
climático.
Aunque la conciencia sobre el cambio climático ha aumentado
entre los jóvenes (Clemens et al., 2020; Svampa & Viale, 2020), cuando se percibe como
un estresor difícil de controlar, los jóvenes tienden a reportar no solo
un menor dominio de su entorno, sino también una mayor prevalencia de emociones
negativas (Prosser-Bravo et al., 2022). Este estado podría derivar en la aparición de
ecoansiedades (Clayton, 2020; Novión et al., 2011).
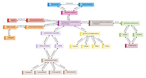
Sin embargo, se observa que emergen emociones placenteras y de gratificación en aquellos que
canalizan su ansiedad práctica (Hickman et al., 2021) a
través de la adopción de comportamientos de mitigación, tales como el reciclaje
y el cuidado de la naturaleza ( figura 12).
En línea con los hallazgos de García-Vinuesa et al. (2020) y
McCright (2010), identificamos que las mujeres poseen un mayor conocimiento sobre
educación ambiental en comparación con los hombres. Además, las relaciones
interpersonales positivas y la presencia de emociones placenteras son más
prevalentes en mujeres, respaldando lo planteado por Massone y Urquijo
(2016). Esto es crucial, dado que la conexión con otras personas favorece el bienestar y
disminuye el estrés (Manicavasagar et al., 2014).

figura 12 Cambio climático, olas de calor y bienestar subjetivo
Este fenómeno también podría estar
relacionado con la tendencia de las mujeres a adoptar cosmovisiones
ecocéntricas y comunitarias vinculadas al cuidado de la naturaleza
(García-Vinuesa et al., 2020).
A pesar de la evidencia reportada por otras investigaciones (Centro de
Investigaciones Sociológicas, 2019), este estudio detectó una mayor
preocupación por las olas de calor en hombres. Además, los resultados señalan que la dimensión de crecimiento personal es mayor en
hombres que en
mujeres, contradiciendo lo expuesto por Massone y Urquijo (2016). Creemos que esto puede estar asociado con las características de
la muestra, ya que cinco
hombres pertenecen al escultismo, el cual tiene como objetivo promover la
educación integral y formar ciudadanos comprometidos con valores éticos y
morales.
En cuanto al contacto con la
naturaleza, los participantes con mayor relación experimentan más emociones
placenteras, corroborando lo expuesto por Pasca y Aragonés (2021). Esto puede
explicarse por las características geográficas del entorno estudiado, caracterizado por su fácil acceso a espacios
naturales, reflejándose
en su alta tasa de ruralidad poblacional (30.6%) (INE, 2018). En este ámbito, quienes tienen un mayor contacto con la naturaleza identifican una fuerte causa antrópica del cambio climático, especialmente
cuando perciben que las
personas no poseen una mayor consciencia medio-ambiental (Cajigal et al., 2016).
Es esencial destacar el papel de las
escuelas para fomentar esta consciencia medio-ambiental, no solo a nivel
formativo, sino también como un espacio de transmisión de valores, afectos y
modelado de comportamiento (Reyes-Juárez, 2009). Además, se considera que los educadores y padres juegan un papel fundamental en
la respuesta emocional de los niños y jóvenes hacia la crisis climática, siendo
estas figuras cruciales
para la regulación de la respuesta emocional, la búsqueda de bienestar y el fomento de actitudes
esperanzadoras (Baker et al., 2020;
Cuadra-Martínez et al., 2021).
De acuerdo con ello, diversas políticas internacionales han destacado el papel
de la educación sobre el cambio climático, como es el caso del Acuerdo de París
(ONU, 2015), el cual busca generar una mayor conciencia sobre las consecuencias
y riesgos naturales, promoviendo el desarrollo de capacidades de mitigación y
adaptación (Prosser Bravo et al., 2022;
Tchernitchin & San Martín, 2020). Para el caso de Chile, a pesar de que las bases curriculares establecidas por el Ministerio
de Educación (2019) contienen contenidos relacionados con el cambio climático,
los estudios sugieren que estos
planes de estudio no son suficientes
para generar una adecuada conciencia ni instaurar las capacidades necesarias
para afrontar la crisis climática (García-Vinuesa et al., 2020).
Finalmente, cabe destacar las
limitaciones de esta investigación: en primer lugar, dada su naturaleza
exploratoria y cualitativa, se dificulta la
generalización de sus hallazgos, lo cual sugiere la necesidad de realizar
estudios cuantitativos futuros. En segundo lugar, la limitada literatura en
español —así como la existente en inglés— tiende a enfocarse en la población
adulta en general, lo que puede
sesgar la comprensión del fenómeno en la población juvenil. En tercer lugar, si
bien detectamos que el
bienestar subjetivo predomina en quienes
tienen un mayor contacto con la naturaleza, la literatura existente no
proporciona conclusiones definitivas
al respecto. Así, sería pertinente profundizar en este aspecto y en las
diferencias de género, donde también faltan resultados concluyentes (García,
2016). Finalmente, la interacción virtual, a causa de la pandemia de covid-19,
puede haber introducido un elemento de impersonalidad en el trabajo de campo.
Todas estas limitaciones deben tenerse en cuenta a la hora de interpretar los
presentes resultados.
Frente a las principales
implicaciones y futuras direcciones de investigación, sugerimos: primero,
examinar más a fondo las repercusiones prácticas de la educación en fenómenos
medioambientales en todos los niveles de enseñanza (Cuadra et al., 2021; Prosser et al., 2023; Sandoval-Díaz et al., 2021); segundo, indagar el papel de las redes sociales
digitales como herramientas potencialmente informativas o desinformativas en
los procesos de comunicación de riesgos (Pearce et al., 2019); tercero, extender la investigación en niños y
jóvenes sobre sus capacidades de afrontamiento y resiliencia comunitaria ante
la adaptación al cambio climático y otros eventos extremos (Clemens et al., 2020; Sandoval-Díaz et al., 2023); y, cuarto, identificar los conocimientos, habilidades y recursos de este
grupo en acciones colectivas orientadas a contrarrestar los desafíos socio-ambientales (Lee et al., 2020; Rousell & Cutter-Mackenzie-Knowles, 2020).
Estas sugerencias pueden favorecer
un enfoque integral,
intergeneracional e interdisciplinario en la ejecución de estrategias locales
para la mitigación de riesgos asociados a estos fenómenos climáticos de alcance
global.
Referencias
Baker, C., Clayton,
S., & Bragg, E. (2020). Educating for resilience: Parent and teacher
perceptions of children’s emotional needs in response to climate change.
Environmental Education Research, 27(5), 687-705. https://doi.org/k5cz
Berry, H., Bowen,
K., & Kjellstrom, T. (2010). Climate change and mental health: A causal
pathways framework. International Journal of Public Health, 55, 123-132. https://doi.org/10.1007/s00038-009-0112-0
Brizuela, E. (2021,
22 de abril). Anticipan fuertes
efectos del cambio climático en Ñuble. La Discusión. https://www.ladiscusion.cl/anticipan-fuertes-efectos-del-cambio-climaticoen-nuble/
Cajigal, E.,
Maldonado, A., & González, E. (2016). Construcción de conocimiento y
creencias epistemológicas sobre cambio climático en docentes de nivel primaria:
de la vulnerabilidad a la resiliencia. Revista Interamericana de Educación de
Adultos, 38(2), 52-76.
Caqueo-Urízar, A.,
& Urzúa, A. (2012). Calidad de vida: una revisión teórica del concepto.
Terapia Psicológica, 30(1), 61-71. https://doi.org/10.4067/S0718-48082012000100006
Carrero, V.,
Soriano, R., & Trinidad, A. (2012). El desarrollo de teoría desde la
generalización conceptual. Centro de Investigaciones Sociológicas.
Cedeño, J.,
Williams, A., Oulhote, Y., Zanobetti, A., Allen, J. & Spengler, J. (2018). Reduced cognitive function during a heat wave among residents of
non-air-conditioned buildings: An observational study of young adults in the
summer of 2016. Plos Medicine,
15(7), e1002605. https://doi.org/10.1371/journal.pmed.1002605
Centro de
Investigaciones Sociológicas. (2019). Barómetro de noviembre 2019. Avance de
resultados. Estudio nº 3267. http://datos.cis.es/pdf/Es3267marMT_A.pdf
Centro UC Políticas
Públicas. (2019, 3 de diciembre). Expertos analizan efectos del cambio
climático en el organismo y la salud mental. https://politicaspublicas.uc.cl/expertos-analizanefectos-del-cambio-climatico-en-el-organismo-y-la-salud-mental/
Cianconi, P., Betrò, S., & Janiri, L.
(2020). The impact of climate change on mental health: A systematic descriptive
review. Frontiers in Psychiatry, 11, 74-81. https://doi.org/ghfpgt
Clayton, S. (2020). Climate anxiety:
Psychological responses to climate change. Journal of Anxiety Disorders, 74,
102263. https://doi.org/10.1016/j.janxdis.2020.102263
Clayton, S., & Karazsia, B. (2020).
Development and validation of a measure of climate change anxiety. Journal of
Environmental Psychology, 69, 101434. https://doi.org/gg5k28
Clemens, V., Von
Hirschhausen, E., & Fegert, J. (2020). Report of the intergovernmental
panel on climate change: Implications for the mental health policy of children
and adolescents in Europe—a scoping review. European Child & Adolescent
Psychiatry, 31, 701-713. https://doi.org/10.1007/s00787-020-01615-3
Coller, X. (2005). Estudio de casos. Centro de Investigaciones Sociológicas.
Conti, S., Meli, P.,
Minelli, G., Solimini, R., Toccaceli, V., Vichi, M., Beltrano, C., &
Perini, L. (2005). Epidemiologic study of mortality during
the Summer 2003 heat wave in Italy. Environmental Research, 98(3), 390-399. https://doi.org/bxqrdf
Contreras, M.,
Hernández, O., & Fresno, A. (2022). Oportunidades de medir el bienestar
subjetivo en la adolescencia. Revista Cubana de Pediatría, 94(2), e1985.
Cuadra-Martínez, D.,
Castro-Carrasco, P., Oyanadel, C., González, I., Sandoval-Díaz, J., &
Pérez-Zapata, D. (2021). Formación de la identidad profesional frente a la
crisis global socioambiental. Liberabit, 27(2), 1-16. https://doi.org/k5cs
Diener, E., Eunkook, S., Richard, L., &
Heidi, S. (1999). Subjective well-being: Three decades of progress. American
Psychological Association, 125(2), 276-302. https://doi.org/10.1037/0033-2909.125.2.276
Diener, E., Richard,
L., & Shigehiro, O. (2002). Subjective well-being: The science of happiness
and life satisfaction. En C. R. Snyder, & S. J. Lopez (Eds.), Handbook of
Positive Psychology (pp. 63-73). Oxford University
Press.
Flick, U. (2007).
Introducción a la investigación cualitativa. Morata.
Fredrickson, B.
(2001). The role of positive emotions in positive Psychology: The
broaden-andbuild theory of positive emotions. American Psychologist, 56(3), 218-226. https://doi.org/10.1037/0033-2909.125.2.276
García, J. (2016). Bienestar psicológico,
edad y género en universitarios españoles. Salud & Sociedad, 4(1),
48-58. https://doi.org/10.22199/S07187475.2013.0001.00004
García-Viniegras,
V., & González, B. (2000). La categoría bienestar psicológico: su relación
con otras categorías sociales. Revista Cubana de Medicina General Integral,
16(6), 586-592.
García-Vinuesa, A.,
Bello, L., & Iglesias, M. (2020). Desigualdades de género en la educación
para el cambio climático. Estudio de caso: México y España. Revista Mexicana de
Investigación Educativa, 25(87), 1013-1041.
Heaviside, C.,
Macintyre, H., & Vardoulakis, S. (2017). The urban heat island:
Implications for health in a changing environment. Current Environmental Health
Reports, 4(3), 296- 305. https://doi.org/10.1007/s40572-017-0150-3
Hickman, C., Marks, E., Pihkala, P.,
Clayton, S., Lewandowski, R., Mayall, E., Wray, B., Mellor, C., & van
Susteren, L. (2021). Climate anxiety in children and young people and their
beliefs about government responses to climate change: A global survey. The Lancet Planetary Health, 5(12), 863-873. https://doi.org/gn9582
Instituto Nacional de Estadísticas [Chile].
(2018). Plan nacional de recopilación estadística 2018. Auto. https://bit.ly/3MUNyQe
Instituto Nacional de Estadísticas [Chile].
(2021, 22 de enero). Olas de calor en Chile aumentaron de 9 a 62 en las últimas
diez temporadas. https://bit.ly/3GbiuYX
Kelsey, E. (2016). Propagating collective
hope in the midst of environmental doom and gloom. Canadian Journal of
Environmental Education, 21, 23-40.
Lee, K, Gjersoe, N., O’Neill, S., &
Barnett, J. (2020). Youth perceptions of climate change: A narrative synthesis.
WIREs Climate Change, 11(3), e641. https://doi.org/gprj8t
Macintyre, H., Heaviside, C., Taylor, J., Picetti,
R., Symonds, P., Cai, X., & Vardoulakis, S. (2017). Assessing urban
population vulnerability and environmental risks across an urban area during
heatwaves–Implications for health protection. Science of the Total Environment,
610-611, 678-690. https://doi.org/10.1016/j.scitotenv.2017.08.062
Manicavasagar, V., Horswood, D.,
Burckhardt, R., Lum, A., Hadzi–Pavlovic, D., & Parker, G. (2014).
Feasibility and effectiveness of a web-based positive psychology program for
youth mental health: Randomized controlled trial. Journal Medical Internet
Research, 16(6), 1-17. http://doi.org/10.2196/jmir.3176
Massone, A., & Urquijo, S. (2016).
Bienestar psicológico en estudiantes de la Universidad Nacional de Mar del
Plata, Argentina, según la edad y el género. Salud & Sociedad,
5(3), 274-280. https://doi.org/10.22199/S07187475.2014.0003.00003
McCright, A. (2010). The effects of gender
on climate change knowledge and concern in the American public. Population and
Environment, 32(1), 66-87. https://doi.org/d47mh8
Menghi, C. (2007). Calentamiento global: el
riesgo oculto para la salud. Revista Argentina de Microbiología, 39(3),
131-132.
Ministerio de Educación [Chile]. (2016, 28
de marzo). Ley 20911. Crea el plan de formación ciudadana para los
establecimientos educacionales reconocidos por el Estado. https://www.bcn.cl/leychile/navegar?idNorma=1088963
Ministerio de Educación [Chile]. (2019).
Bases curriculares 3° y 4° medio. https://www.curriculumnacional.cl/614/articles-91414_bases.pdf
Ministerio de Educación [Chile]. (s. f.)
Categoría de desempeño de establecimientos educacionales. https://www.ayudamineduc.cl/ficha/categoria-de-desempeno-de-establecimientoseducacionales
Ministerio del Medio Ambiente [Chile].
(2018). Educación ambiental: una mirada desde la institucionalidad ambiental
chilena.
Ministerio de Salud [Chile]. (2017, 2 de julio).
Evento de calor extremo… lo que hay que saber. Departamento de Gestión de
Riesgos en Emergencias y Desastres. https://bit.ly/3SYOkQ2
Morote, A.-F., & Olcina, J. (2023).
Cambio climático y educación: una revisión de la documentación oficial. Documents
d’Anàlisi Geogràfica, 69(1), 107-134. https://doi.org/10.5565/rev/dag.749
Moyano, E., & Ramos, N. (2007).
Bienestar subjetivo: midiendo satisfacción vital, felicidad y salud en
población chilena de la Región Maule. Revista Universum, 22(2). 177-193. http://doi.org/10.4067/S0718-23762007000200012
Muñoz, C., Cardona, D., Restrepo-Ochoa, D.,
& Calvo, A. (2022). Salud mental positiva: entre el bienestar y el
desarrollo de capacidades. CES Psicología, 15(2), 151-168. https://doi.org/10.21615/cesp.5275
Nitschke, M., Tucker, G., & Bi, P.
(2007). Morbidity and mortality during heatwaves in metropolitan Adelaide. The
Medical Journal of Australia, 187(11-12), 662-665. https://doi.org/10.5694/j.1326-5377.2007.tb01466.x
Novión, C., & Estrada, C. (2011).
Percepción de los efectos vivenciales del cambio climático en una muestra de
habitantes urbanos australes. Magallania, 39(1), 93-102. http://doi.org/10.4067/S0718-22442011000100006
Oramas, A. (2017). Indicador positivo de la
salud mental. Revista de Enfermería y Salud Mental, (7), 13-20.
Organización de las Naciones Unidas.
(2015). Acuerdo de París. https://unfccc.int/sites/default/files/spanish_paris_agreement.pdf
Organización de las Naciones Unidas. (2021,
16 de septiembre). La lucha contra el cambio climático alcanza su punto de
inflexión: Se acaba el tiempo para evitar un calentamiento catastrófico.
Noticias ONU. https://news.un.org/es/story/2021/09/1496812
Organización Panamericana de la Salud.
(2019). Olas de calor y medidas a tomar. https://www.paho.org/es/file/92804/download?token=nMhUP2T8
Páez, D., Bilbao, M., & Javaloy, F.
(2008). Del trauma a la felicidad: los hechos negativos extremos pueden generar
creencias positivas y crecimiento personal. En M. Casullo (2008), Prácticas en
psicología positiva (pp. 159-202). Lugar Editorial.
Pasca, L., & Aragonés, J. (2021).
Contacto con la naturaleza: favoreciendo la conectividad con la naturaleza y el
bienestar. CES Psicología, 14(1), 100-111. https://doi.org/k5ck
Pearce, W., Niederer, S., Özkula, S. M.,
& Sánchez, N. (2019). The social media life of climate change: Platforms,
publics, and future imaginaries. Wiley Interdisciplinary Reviews: Climate
Change, 10(2), e569. https://doi.org/10.1002/wcc.569
Pérez, I. (2013). Estudio cualitativo sobre
el bienestar subjetivo y psicológico del voluntariado de cooperación
internacional para el desarrollo. [Tesis de maestría]. Universidad Complutense
de Madrid.
Pérez, Y., & Guerra, V. (2014). La
regulación emocional y su implicación en la salud del adolescente. Revista
Cubana de Pediatría, 86(3), 368-375.
Prosser, G., Bonilla, N., Prosser, C.,
& Romo-Medina, I. (2022). Expertos por experiencia en la educación para el
cambio climático: emociones, acciones y estrategias desde la perspectiva de
participantes de tres programas escolares chilenos. Revista de Estudios y
Experiencias en Educación, 21(45), 232-251. https://doi.org/k5cj
Prosser, G., Rojas-Andrade, R., Caro, C.,
Schröder, E., & Romo-Medina, I. (2023). Determinants of the implementation
of participatory actions in the environmental education with children and
adolescents in Chile. Environmental Education Research. https://doi.org/10.1080/13504622.2023.2240042
Quiroga, A. R., Borensztein, L.,
Bongiardino, L., Aufenacker, S. I., Yosa, C., Angelelli, J., Lardies, F.,
Botero, C., & Peña, S. (2022). Cambio climático, sostenibilidad y salud
mental: revisión y estrategias para su abordaje. Subjetividad y Procesos
Cognitivos, 26(1), 152-184.
Ramos-Galarza, C. (2020). Los alcances de
una investigación. CienciAmérica, 9(3), 1-6. https://doi.org/10.33210/ca.v9i3.336
Reyes-Juárez, A. (2009). La escuela
secundaria como espacio de construcción de identidades juveniles. Revista
Mexicana de Investigación Educativa, 40(14), 147-174.
Robles, B. (2011). La entrevista en
profundidad: una técnica útil dentro del campo antro-pofísico. Revista
Cuicuilco, 18(52), 39-49.
Rodríguez, C., Padilla, G., & Gallegos,
M. (2020). Calidad educativa, apoyo docente y familiar percibido: la
tridimensionalidad de la satisfacción escolar en niños y adolescentes. Cuadernos de
Investigación Educativa, 11(2), 157-173. https://doi.org/k5ch
Rosa, Y., & Quiñones, A. (2012). El
bienestar psicológico en el proceso de ayuda con estudiantes universitarios. Revista
Griot, 5(1), 7-11.
Rousell, D. & Cutter-Mackenzie-Knowles,
A. (2020). A systematic review of climate change education: Giving children and
young people a «voice» and a «hand» in redressing climate change. Children's Geographies, 18(2), 191-208. https://doi.org/dgb5
Rovaletti, M. (2001). La importancia de Max
Scheler en la psicopatología de Kurt Schneider. Revista de
Neuro-Psiquiatría, 64(3), 205-218. https://doi.org/k5cf
Ruiz-Chila, M., Ontaneda-Albán, K.,
Nazareno-Ortiz, J., Ortiz-Paredes, S., & Ortega Trejo, A. (2023).
Percepciones de los estudiantes de educación primaria sobre el cambio climático
y su impacto en la salud. Ibero-American Journal of Education & Society Research,
3(1), 9-15. https://doi.org/10.56183/iberoeds.v3i1.594
Ryff, C. (1989). Beyond Ponce de Leon and
life satisfaction: New directions in quest of successful ageing. International
Journal of Behavioral Development, 12(1), 35-55. https://doi.org/10.1177/016502548901200102
Ryff, C., & Keyes, C. (1995). The
structure of psychological well-being revisited. Journal of Personality and
Social Psychology, 69(4), 719-727. https://doi.org/bsnq6p
Sandoval-Díaz, J. (2014). La subjetividad
en el enfoque del desarrollo: calidad de vida, bienestar subjetivo y
capacidades. Límite. Revista Interdisciplinaria de Filosofía y Psicología,
9(30), 35-48.
Sandoval-Díaz, J, & Cuadra-Martínez, D.
(2020). Vulnerabilidad social, severidad subjetiva y crecimiento postraumático
en grupos afectados por un desastre climatológico. Revista de Psicología,
29(1), 42-56. https://doi.org/10.5354/0719-0581.2020.58002
Sandoval-Díaz, J., Cuadra-Martínez, D.,
Orellana-Fonseca, C., & Sandoval-Obando, E. (2021). Diagnóstico comunitario
ante desastres climáticos: una experiencia de aprendizaje-servicio. Alteridad,
16(1), 23-37. https://doi.org/10.17163/alt.v16n1.2021.02
Sandoval-Díaz, J., Navarrete, M., &
Cuadra, D. (2023). Revisión sistemática sobre la capacidad de adaptación y resiliencia
comunitaria ante desastres socionaturales en América Latina y el Caribe.
Revista de Estudios Latinoamericanos sobre Reducción del Riesgo de Desastres,
7(2), 187-203. https://doi.org/10.55467/reder.v7i2.132
Stanley, S., Hogg, T., Leviston, Z., &
Walker, I. (2021). From anger to action: Differential impacts of eco-anxiety,
eco-depression, and eco-anger on climate action and well-being. The Journal of
Climate Change and Health, 1, 100003. https://doi.org/gh6sd4
Svampa, M., & Viale, E. (2020). El
colapso ecológico ya llegó: una brújula para salir del (mal) desarrollo. Siglo XXI.
Tchernitchin, A., & San Martín, M.
(2020). Cambio climático: premonitor de un desastre
socioambiental global. Revista Estado, Gobierno y Gestión Pública, 18(34),
123-139. https://doi.org/10.5354/0717-8980.2020.58712
Thompson, R., Hornigold, R., Page, L.,
& Waite, T. (2018). Associations between high ambient temperatures and heat
waves with mental health outcomes: A systematic review. Public Health, 161,
171-191. https://doi.org/10.1016/j.puhe.2018.06.008
Unicef. (2021). One billion children at
‘extremely high risk’ of the impacts of the climate crisis. https://www.unicef.org.uk/press-releases/onebillion-children-at-extremely-highrisk-of-theimpacts-of-the-climate-crisis-unicef
Watts, N., Amann, M., Arnell, N.,
Ayeb-Karlsson, S., Beagley, J., Belesova, K., Boykoff, M., Byass, P., Cai, W.,
Campbell-Lendrum, D., Capstick, S., Chambers, J., Coleman, S., Dalin, C., Daly,
M., Dasandi, N., Dasgupta, S., Davies, M., Di Napoli, C., ... & Costello,
A. (2021). The 2020 report of the Lancet Countdown on health and climate
change: Responding to converging crises. The Lancet, 397(10269), 129-170. https://doi.org/10.1016/S0140-6736(20)32290-X
Wisner, B., Blaikie, P., Cannon, T., &
Davis, I. (2004). At risk: Natural hazards, people’s vulnerability and
disasters. Routledge. https://doi.org/10.4324/9780203974575
Zimmermann, M. (2010). Psicología
ambiental, calidad de vida y desarrollo sostenible (3ª ed.). Ecoe Ediciones.
Zubieta, E., Muratori, M., & Fernández,
O. (2012). Bienestar subjetivo y psicosocial: explorando diferencias de género.
Salud
& Sociedad, 3(1), 66-76. https://doi.org/h8b4
Para citar este artículo: Sandoval-Díaz, J., Díaz-Vargas, N., Flores-Jiménez, D., López-Salazar, C., & Bravo-Ferretti, C. (2023). Cambio climático y olas de calor sobre el bienestar subjetivo en jóvenes. Revista Latinoamericana de Ciencias Sociales, Niñez y Juventud, 22(1), 1-30. https://doi.org/10.11600/rlcsnj.22.1.5926